
顺时永进,天道酬勤

136-3274-7997


生态环境部发文,这些技术将被淘汰
导读
为更好发挥技术指导作用,推动生态环境领域设备更新和技术进步,生态环境部日前发布关于征求《国家污染防治技术指导目录(2024年,限制类和淘汰类)》(征求意见稿)意见的函,向有关单位征求意见。
据了解,生态环境部决定将原《国家先进污染防治技术目录》,调整为《国家污染防治技术指导目录》(简称《目录》),按年度、分领域发布鼓励类、限制类和淘汰类污染防治技术。2024年,围绕大气污染防治、噪声与振动控制领域,9月份发布限制类和淘汰类《目录》,12月份发布鼓励类《目录》。
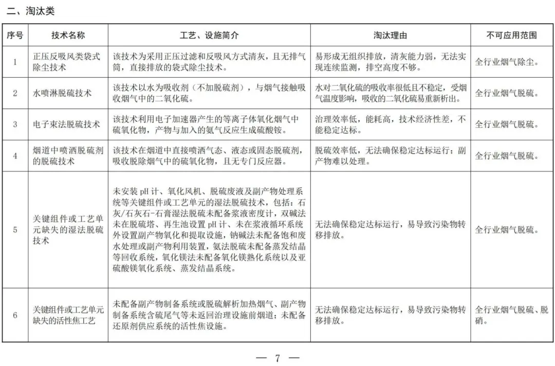
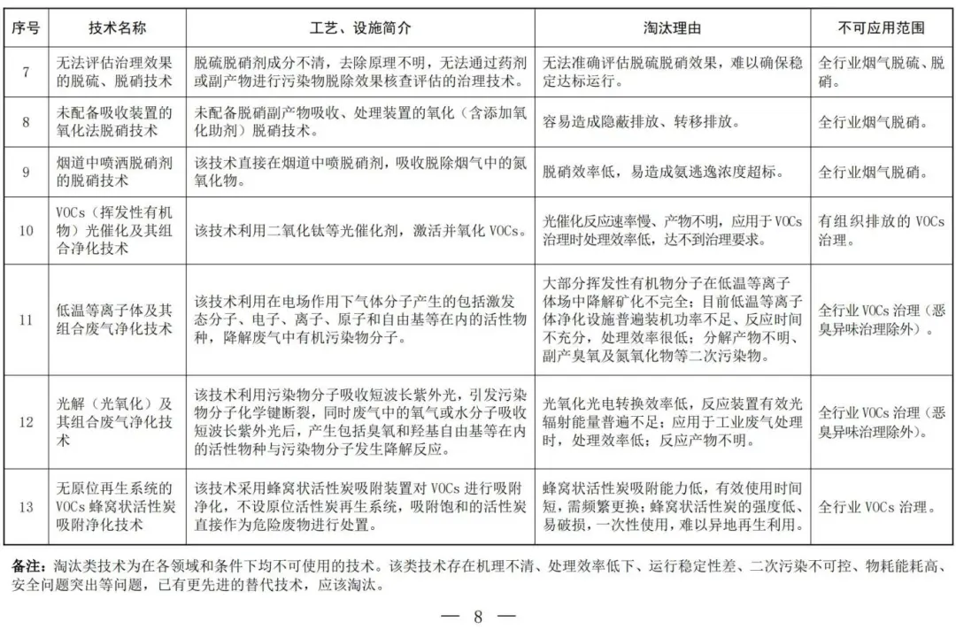
本次征求意见的限制类和淘汰类《目录》共有20项技术,其中限制类7项,淘汰类13项,涉及除尘、脱硫脱硝、VOCs治理等大气污染防治细分领域。值得注意的是,光催化、低温等离子、光解等技术及其组合废气净化技术等数年前被市场追捧的技术赫然在列;今后将被明确淘汰,同时明确部分技术“全行业VOCs治理不可应用或恶臭异味治理除外”。
指导目录:


来源:给水排水